מודלים מומרים לא מופיעים במאיה

  • הוסף לסימניות
  • #1
הורדתי מודלים נפלאים, ייצאתי אותם על ידי sketchup pro גם בפורמט FBX וגם בפורמט OBJ, חלק עלו יפה במאיה, אבל חלק חשוב ונהדר בכלל לא מופיע, למרות שלכאורה מאיה העלתה אותו. (איני יודע אם זה קשור, אבל מופיעה למטה שורה צהובה שכתוב בה:
// Warning: line 0: Option "Use legacy vertex order" will only take effect when option "Multiple Objects" is enabled.
 
  • הוסף לסימניות
  • #2
איזה פורמט העלית למאיה?
 
  • הוסף לסימניות
  • #4
התעלומה נפתרה

הפתרון נשלח אלי מאת עופר שפיר. המודל עולה ממוזער, ולכן לא רואים אותו. הקשה על A מקפיצה אותו.

אגב, בחלק מהמודלים המומרים מSKP יש תופעה של המון אדג'ים המתקבצים לVERTEX אחד, בלי סיבה הנראית לעין, ואם מסירים את כולם המודל מתעוות. מה עושים עם זה?
 

קבצים מצורפים

  • bath.png
    KB 329.1 · צפיות: 15
  • הוסף לסימניות
  • #5
נכתב ע"י צבי גרינוולד;1435254:
אגב, בחלק מהמודלים המומרים מSKP יש תופעה של המון אדג'ים המתקבצים לVERTEX אחד, בלי סיבה הנראית לעין, ואם מסירים את כולם המודל מתעוות. מה עושים עם זה?

אין מה לעשות לזה, הגאומטריה של סקצ'אפ שונה ממאיה (לרעה).
 
  • הוסף לסימניות
  • #6
האם מותר להתעלם מזה, או שמא גיאומטריה רעה זו גורמת לנזקים?
 
  • הוסף לסימניות
  • #7
נכתב ע"י צבי גרינוולד;1435491:
האם מותר להתעלם מזה, או שמא גיאומטריה רעה זו גורמת לנזקים?

בהדמיה אין בעיה, באנימציה יש מצב שזה יגרום לבעיה.
 
  • הוסף לסימניות
  • #8
נכתב ע"י צבי גרינוולד;1435254:
הפתרון נשלח אלי מאת עופר שפיר. המודל עולה ממוזער, ולכן לא רואים אותו. הקשה על A מקפיצה אותו.
כאשר אינך רואה משהו בסצינה, אין זה אומר שהוא לא קיים.
על-מנת לדעת מה הסצינה מכילה תתבונן ב - OUTLINER.

חוץ מזה אתה יכול ללחוץ על F לפוקוס (FUCOS).
שיפט ו - F עושה פוקוס לכל החלונות בו זמנית.
A עושה שניתן לראות את כל הסצינה.
אינני מבין איך A עזר לך.
 
  • הוסף לסימניות
  • #9
שלום גיל,
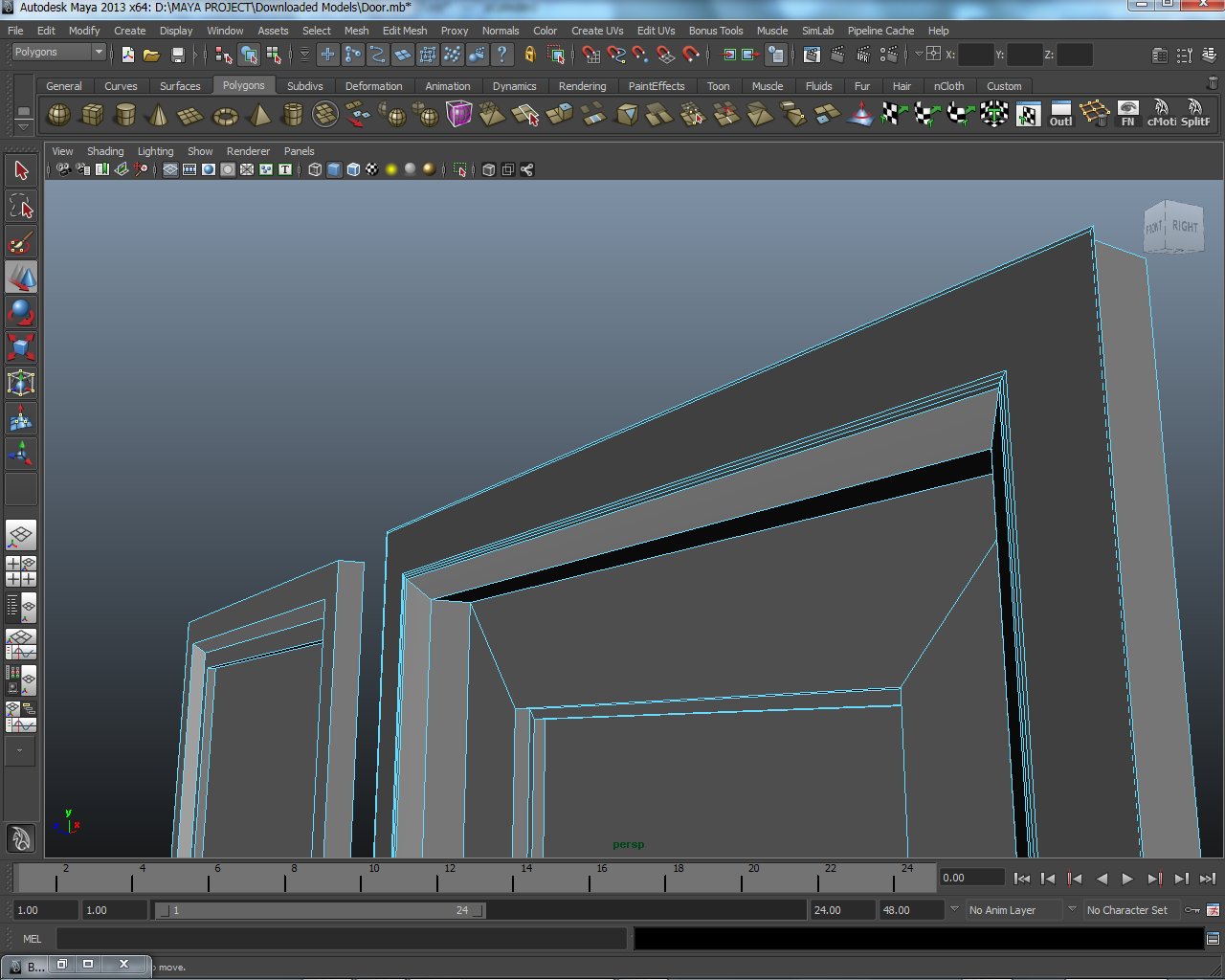
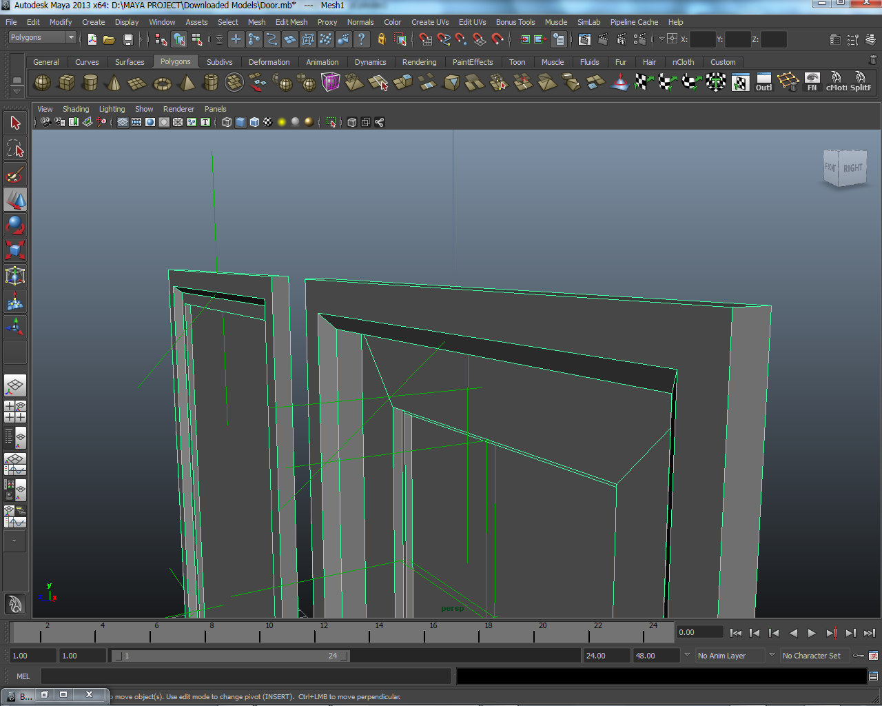
יש לי קובץ שהיה SKP, הומר לFBX וגם לOBJ, היום כבר זכה להכנס תחת כנפי מאיה (MB), הגיאומטריה שלו פשוטה ביותר, כפי שניתן לראות בתמונות, ואף על פי כן לא ניתן לבצע בו BEVEL, פשוט אין תגובה.
 

קבצים מצורפים

  • door 1.png
    KB 221.6 · צפיות: 14
  • door 2.png
    KB 213.5 · צפיות: 18
  • הוסף לסימניות
  • #10
לא התעסקתי עדין עם קבצים שבאו בסקאצ'אפ, אך אם אתה מעוניין שאבדוק,
תשלח לי את הקובץ, ובעז"ה בלנ"ד אשתדל לעזור.
 
  • הוסף לסימניות
  • #11
יכול להיות גם שזה נובע מהפורמט שאליו אתה מייצא.
בכל אופן אפשר להעלות את המודל לבלנדר שם במצב עריכה למחוק ע"י מקש X ולבחור שם: Limited Dissolved ולבחור את הזווית המתאימה.
הפעולה הזו מוחקת כל מידע מיותר מהמודל (כלומר, קווים שלא מוסיפים למודל מידע) והיא סופר שימושית במודלים מדויקים כמו אותיות וכו'.
אח"כ נשאר רק לייצא חזרה לפורמט שמאיה קוראת ובתקווה שה-Ngones יישרדו את המעבר.
אפשר גם להחיל מודיפייר שהופך הכל למשולשים וכו' או לרבע את המודל ע"י Alt+J.

מתאר לעצמי שיש במאיה פונקציה שדומה ל-Limited Dissolved.

לגבי ה-Bevel, תבדוק אם יש שם קווים כפולים וכו' או שפשוט תמחק את כל הקודקודים הכפולים.
 
  • הוסף לסימניות
  • #12
לפי מה שאני מבין פשוט הקודקודים לא מחוברים הם רק יושבים אחד ליד השני, לצורך בדיקה פשוט תתפוס את הפייס הסמודל ותנסה להזיז אותו (ורק אותו), אם הוא לא מחובר אין סיבה שהוא יעשה לך bevel.
 
  • הוסף לסימניות
  • #13
צדקת

שלום trew,

צדקת, והמון תודות על כך. אכן הFACES אינם מחוברים. חיברתים, וביצעתי BEVEL לFACE הראשי הקדמי של המשקוף, ואכן זה עבד. אולם התוצאה קצת מוזרה; כלפי פנים, כלומר לכיוון הדלת, הכל בסדר, אבל כלפי חוץ, במקום לעגל את הזווית, נוצרה בליטה עם EDGES, כפי שניתן לראות בתמונות את משקוף הדלת מקדימה ומאחור.
 

קבצים מצורפים

  • door 3.png
    KB 218.8 · צפיות: 17
  • door 4.png
    KB 198.4 · צפיות: 23
  • הוסף לסימניות
  • #14
אולי הנורמלים הפוכים.
 
  • הוסף לסימניות
  • #15
דווקא הם נראים בסדר.
 

קבצים מצורפים

  • door 5.png
    KB 216.6 · צפיות: 12
  • הוסף לסימניות
  • #16
זה בסדר גמור :D
בדקתי, הבעיה היא שהפייס לא מחולק כמו שצריך, שים לב שאין לו אדג'ים בפינות.
אם אתה רוצה יותר פרוט תתקשר אלי.
אני עוד מעט יוצא מהמשרד.

אם אתה רוצה לראות את זה יותר טוב, יש אפשרות למספר את הפייסים (גם את האדג'ים, הורטקסים וה-UV), וכך ניתן לעלות על כל הדברים שנאמרו כן, ישנה עוד דרך לגלות שאין חיבור באדג'ים של המודל, וכן של ה - UV נדמה לי שכתבתי זאת באשכול "מושגים".
 
  • הוסף לסימניות
  • #17
שלום גיל,
יש EDGES בפינות. הFACES מחוברים.
אך בכל מקרה אשמח ללמוד על דרכי אבחון הבעיות. נברתי באשכול שכתבת, ואכן הידיעות שלך באמת מדהימות, אתה גאון או סתם כשרון? את האמת!

ניסיתי את הEDGE BORDER ולא הבחנתי במשהו.
אשמח אם תמקד/תפרט/ תפנה אותי לשאר האבחונים.

כמו כן אשמח אם תכוון אותי לאתרים הפוריים במודלים חינמיים מוצלחים.
 
  • הוסף לסימניות
  • #18
  • הוסף לסימניות
  • #19
נכתב ע"י צבי גרינוולד;1436794:
ש
ניסיתי את הEDGE BORDER ולא הבחנתי במשהו.
אשמח אם תמקד/תפרט/ תפנה אותי לשאר האבחונים.
תוכל להתקשר אלי, ובעז"ה אסביר לך.
 

פרוגבוט

תוכן שיווקי
פרסומת

פוסטים חדשים שאולי לא קראת....

הצטרפות לניוזלטר

איזה כיף שהצטרפתם לניוזלטר שלנו!

מעכשיו, תהיו הראשונים לקבל את כל העדכונים, החדשות, ההפתעות בלעדיות, והתכנים הכי חמים שלנו בפרוג!

לוח מודעות

הפרק היומי

הפרק היומי! כל ערב פרק תהילים חדש. הצטרפו אלינו לקריאת תהילים משותפת!


תהילים פרק כה

אלְדָוִד אֵלֶיךָ יי נַפְשִׁי אֶשָּׂא:באֱלֹהַי בְּךָ בָטַחְתִּי אַל אֵבוֹשָׁה אַל יַעַלְצוּ אֹיְבַי לִי:גגַּם כָּל קוֶֹיךָ לֹא יֵבֹשׁוּ יֵבֹשׁוּ הַבּוֹגְדִים רֵיקָם:דדְּרָכֶיךָ יי הוֹדִיעֵנִי אֹרְחוֹתֶיךָ לַמְּדֵנִי:ההַדְרִיכֵנִי בַאֲמִתֶּךָ וְלַמְּדֵנִי כִּי אַתָּה אֱלֹהֵי יִשְׁעִי אוֹתְךָ קִוִּיתִי כָּל הַיּוֹם:וזְכֹר רַחֲמֶיךָ יי וַחֲסָדֶיךָ כִּי מֵעוֹלָם הֵמָּה:זחַטֹּאות נְעוּרַי וּפְשָׁעַי אַל תִּזְכֹּר כְּחַסְדְּךָ זְכָר לִי אַתָּה לְמַעַן טוּבְךָ יי:חטוֹב וְיָשָׁר יי עַל כֵּן יוֹרֶה חַטָּאִים בַּדָּרֶךְ:טיַדְרֵךְ עֲנָוִים בַּמִּשְׁפָּט וִילַמֵּד עֲנָוִים דַּרְכּוֹ:יכָּל אָרְחוֹת יי חֶסֶד וֶאֱמֶת לְנֹצְרֵי בְרִיתוֹ וְעֵדֹתָיו:יאלְמַעַן שִׁמְךָ יי וְסָלַחְתָּ לַעֲוֹנִי כִּי רַב הוּא:יבמִי זֶה הָאִישׁ יְרֵא יי יוֹרֶנּוּ בְּדֶרֶךְ יִבְחָר:יגנַפְשׁוֹ בְּטוֹב תָּלִין וְזַרְעוֹ יִירַשׁ אָרֶץ:ידסוֹד יי לִירֵאָיו וּבְרִיתוֹ לְהוֹדִיעָם:טועֵינַי תָּמִיד אֶל יי כִּי הוּא יוֹצִיא מֵרֶשֶׁת רַגְלָי:טזפְּנֵה אֵלַי וְחָנֵּנִי כִּי יָחִיד וְעָנִי אָנִי:יזצָרוֹת לְבָבִי הִרְחִיבוּ מִמְּצוּקוֹתַי הוֹצִיאֵנִי:יחרְאֵה עָנְיִי וַעֲמָלִי וְשָׂא לְכָל חַטֹּאותָי:יטרְאֵה אוֹיְבַי כִּי רָבּוּ וְשִׂנְאַת חָמָס שְׂנֵאוּנִי:כשָׁמְרָה נַפְשִׁי וְהַצִּילֵנִי אַל אֵבוֹשׁ כִּי חָסִיתִי בָךְ:כאתֹּם וָיֹשֶׁר יִצְּרוּנִי כִּי קִוִּיתִיךָ:כבפְּדֵה אֱלֹהִים אֶת יִשְׂרָאֵל מִכֹּל צָרוֹתָיו:
נקרא  2  פעמים
למעלה