שאלה תוכנית חשמל ומים

  • הוסף לסימניות
  • #1
שלום,
אשמח לעזרה,
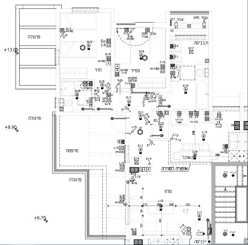
קיבלתי תוכנית חשמל ומים לדירה בבניה,
אני לא מבינה בזה ואשמח להסתכלות מקצועית,
אנחנו רוצים להישאר על הסטנדרט בלי התאמות אישיות מיוחדות,
רק השאלה אם זה תוכנית טובה של חשמל ומים או שיש דברים שכדאי לשדרג,
לדוגמה ראיתי שסימנו במטבח 2 כיורים וברז אחד,
האם זה לא נוח וכדאי להוסיף עוד נקודת מים?
ואם יש עוד משהו שכדאי ממש להוסיף או לשנות אשמח לשמוע.
 

קבצים מצורפים

  • תוכנית חשמל .pdf
    KB 363.6 · צפיות: 22
  • הוסף לסימניות
  • #2
כדאי להכין גם נקודות חשמל בפרגולה/מרפסת לתאורה חירוץ פסי לד וכן תאורת קער ומעקה ומפסקים וכן מומלץ מאוד להכין שקעים בכמה מקומות בקיר החיצוני לשימוש בסוכה/בריכה ולכל מטרה.
 
  • הוסף לסימניות
  • #4
תעלי קובץ פתוח
בנטפרי לא נפתח
 
  • הוסף לסימניות
  • #5
ככה טוב?
1754931631591.png
 
  • הוסף לסימניות
  • #6
במרפסת מומלץ להוסיף עוד שקע בקצה השני ואם רוצים גם הכנה לגז גריל
במרפסת עם הפרגולה הכנה לתאורת לד לפרגולה
בחדרים ליד המיטות הכנה למנורת לילה
ליד השולחן במטבח אפשר להוסיף עוד שקע להטענה
 
  • הוסף לסימניות
  • #7
כמתאמת שינויי דיירים בפרויקטים.
ממליצה לך לעבור על השקעים בבית לראות באיזה גובה נח לך שקע למגהץ ואיפה ואיפה מטעינים שואב שוטף וכו...ולסמן על דף את הצרכים ולהעביר למתאמת של הפרויקט.
כי כמה שנציע לך יש לך צרכים שונים וגבהים שונים של נוחות בתפקוד הבית.
בהצלחה
 
  • הוסף לסימניות
  • #9
  • הוסף לסימניות
  • #10
תבדקי במקרא
בדר"כ יש מקרא = בצד עם סימון והסבר למבצע
 
  • הוסף לסימניות
  • #11
תבדקי במקרא
בדר"כ יש מקרא = בצד עם סימון והסבר למבצע
זהו שלא היה מקרא,
תשאלי את המעצבת
כל אחת מסמנת אחרת
בגלל שזה במרפסת ובגובה 220 כנראה שזה נקודת תאורה גבוהה או הכנה לתאורת לד לפרגולה
זה באמת היה סימון לתאורה.
 
  • הוסף לסימניות
  • #12
עכשיו לגבי המטבח:
1755512686535.png


זו דירה שתהיה מיועדת להשכרה ולא למגורים שלי, לכן אני רוצה שהמטבח יהיה קלאסי ולא לפי הצרכים האישיים שלי.
האם עדיף לשים תנור משולב ליד המקרר או תנור בילט אין וכיריים על השיש לפי מה שמצויר?
ואם בילט אין, יש סימון של שקע שרשום עליו כיריים, האם יהיה אפשר לשים מפצל ולחבר אליו גם את התנור או שצריך להוסיף ליד עוד שקע?
 
  • הוסף לסימניות
  • #13
  • הוסף לסימניות
  • #15
מבלבל למדי.
בדר"כ מסמנים את נקודות החשמל בצבע שונה שיבליט אותן.
וכן חייב מקרא! הקבלן לא אמור לדעת כל סימון למה התכוון המשורר.

לדעתי גם בשיש כדי להוסיף עוד שקע, כדי שיהיה אפשרות להכניס מיקסר / בלנדר וכו' בשני צידי השיש.
כי לפי המסומן נראה שהשאירה שקעים בשביל קולט אדים וגז (אינדוקציה) ובתוך הארון למיקרוגל ותנור.

בהצלחה!!!
 

פרוגבוט

תוכן שיווקי
פרסומת

הצטרפות לניוזלטר

איזה כיף שהצטרפתם לניוזלטר שלנו!

מעכשיו, תהיו הראשונים לקבל את כל העדכונים, החדשות, ההפתעות בלעדיות, והתכנים הכי חמים שלנו בפרוג!

לוח מודעות

הפרק היומי

הפרק היומי! כל ערב פרק תהילים חדש. הצטרפו אלינו לקריאת תהילים משותפת!


תהילים פרק כה

אלְדָוִד אֵלֶיךָ יי נַפְשִׁי אֶשָּׂא:באֱלֹהַי בְּךָ בָטַחְתִּי אַל אֵבוֹשָׁה אַל יַעַלְצוּ אֹיְבַי לִי:גגַּם כָּל קוֶֹיךָ לֹא יֵבֹשׁוּ יֵבֹשׁוּ הַבּוֹגְדִים רֵיקָם:דדְּרָכֶיךָ יי הוֹדִיעֵנִי אֹרְחוֹתֶיךָ לַמְּדֵנִי:ההַדְרִיכֵנִי בַאֲמִתֶּךָ וְלַמְּדֵנִי כִּי אַתָּה אֱלֹהֵי יִשְׁעִי אוֹתְךָ קִוִּיתִי כָּל הַיּוֹם:וזְכֹר רַחֲמֶיךָ יי וַחֲסָדֶיךָ כִּי מֵעוֹלָם הֵמָּה:זחַטֹּאות נְעוּרַי וּפְשָׁעַי אַל תִּזְכֹּר כְּחַסְדְּךָ זְכָר לִי אַתָּה לְמַעַן טוּבְךָ יי:חטוֹב וְיָשָׁר יי עַל כֵּן יוֹרֶה חַטָּאִים בַּדָּרֶךְ:טיַדְרֵךְ עֲנָוִים בַּמִּשְׁפָּט וִילַמֵּד עֲנָוִים דַּרְכּוֹ:יכָּל אָרְחוֹת יי חֶסֶד וֶאֱמֶת לְנֹצְרֵי בְרִיתוֹ וְעֵדֹתָיו:יאלְמַעַן שִׁמְךָ יי וְסָלַחְתָּ לַעֲוֹנִי כִּי רַב הוּא:יבמִי זֶה הָאִישׁ יְרֵא יי יוֹרֶנּוּ בְּדֶרֶךְ יִבְחָר:יגנַפְשׁוֹ בְּטוֹב תָּלִין וְזַרְעוֹ יִירַשׁ אָרֶץ:ידסוֹד יי לִירֵאָיו וּבְרִיתוֹ לְהוֹדִיעָם:טועֵינַי תָּמִיד אֶל יי כִּי הוּא יוֹצִיא מֵרֶשֶׁת רַגְלָי:טזפְּנֵה אֵלַי וְחָנֵּנִי כִּי יָחִיד וְעָנִי אָנִי:יזצָרוֹת לְבָבִי הִרְחִיבוּ מִמְּצוּקוֹתַי הוֹצִיאֵנִי:יחרְאֵה עָנְיִי וַעֲמָלִי וְשָׂא לְכָל חַטֹּאותָי:יטרְאֵה אוֹיְבַי כִּי רָבּוּ וְשִׂנְאַת חָמָס שְׂנֵאוּנִי:כשָׁמְרָה נַפְשִׁי וְהַצִּילֵנִי אַל אֵבוֹשׁ כִּי חָסִיתִי בָךְ:כאתֹּם וָיֹשֶׁר יִצְּרוּנִי כִּי קִוִּיתִיךָ:כבפְּדֵה אֱלֹהִים אֶת יִשְׂרָאֵל מִכֹּל צָרוֹתָיו:
נקרא  2  פעמים
למעלה