ישראל פרדס
צוות הנהלה
מנהל
מנוי פרימיום
מנוי פרימיום
בוגר/תלמיד פרוג
הדמיות בתלת מימד
עיצוב ואדריכלות פנים
- הוסף לסימניות
- #81
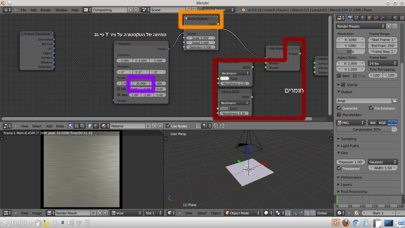
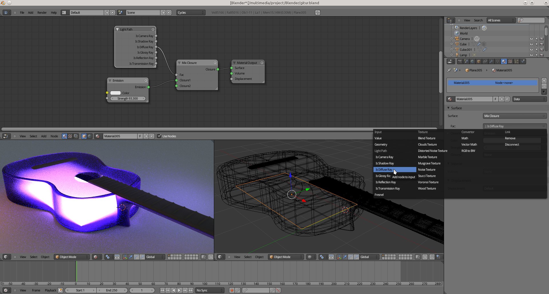
אני לא הבאתי פה את דעתי אלא דעת גדולים שמהם למדתי ובאמת כל אחד שינהג כפי ראות עיניו ובאמת לא כל דבר אפשר לעשות בפוטושופ, למשל את הפוג שכתבת עליו אני בנתיים לא יצא לי לעשות זאת במאיה אלא תמיד עשיתי זאת בפוטושופ למרות שגם בזה לא תמיד אפשר לעשות זאת בפוטושופ כי זה מאוד תלוי בזוית וכו', מה גם שאפילו כשמוציאים פוג ממאיה משלבים אותו בפוטושופ בשיטת שילוב סקרין, אפילו באנימציה אפשר לעשות פוג באפטר אם מוציאים לוקייטור ממאיה ואז יש שליטה על האנימציה של המצלמה, את הדברים האלה לא המצאתי בעצמי אלא פשוט לימדו אותי כך לעשות אבל שוב כמו שבפוטושופ יש הרבה דרכים להגיע לתוצאה מסויימת כך גם בתלת וכל אחד יעשה מה נח לו.
בקיצור, הדיון פורה מאוד ומעניין ולדעתי רק מוסיף לכל אחד מושגים.
הנה דוגמא להכנסת פוג בפוטושופ, למרות שאפשר לשפר זאת עדיין, אבל זה הכיון, אגב, בלינק שהבאתי הוא מביא את הפוג מתוכנת התלת לפוטושופ, והאמת זה יוצא יותר מדוייק.
בהצלחה לכולם.
בקיצור, הדיון פורה מאוד ומעניין ולדעתי רק מוסיף לכל אחד מושגים.
הנה דוגמא להכנסת פוג בפוטושופ, למרות שאפשר לשפר זאת עדיין, אבל זה הכיון, אגב, בלינק שהבאתי הוא מביא את הפוג מתוכנת התלת לפוטושופ, והאמת זה יוצא יותר מדוייק.
בהצלחה לכולם.
הנושאים החמים